印制电路板(Printed Circuit Board,简称“PCB”),又称为印制线路板、 印刷电路板、印刷线路板。通常把在绝缘基材上,按预定设计制成印制线路、印 制元件或两者组合而成的导电图形称为印制电路,而在绝缘基材上提供元器件之 间电气连接的导电图形,称为印制线路。
PCB诞生于20世纪30年代,采用电子印刷术制作,以绝缘板为基材,有选择 性的加工孔和布设金属的电路图形,用来代替以往装置电子元器件的底盘,并实 现电子元器件之间的相互连接,起中续传输的作用,是电子元器件的支撑体,有 “电子产品之母”之称。该产业的发展水平可在一定程度上反映一个国家或地区 电子产业的整体发展速度与技术水准。随着PCB层数和密度的不断增加,PCB产品 与微型芯片的结合日益紧密,PCB生产和研发甚至会影响到国家的战略信息安全。PCB产品分类方式多样,行业中常用的分类方法主要有按照线路图层数、产 品结构和产品用途等几个方面进行划分,具体情况如下:






印制电路板(PCB)处于电子产业链的中 游,是电子产业核心元器件之一,产业链包括:原材料-高频高速覆铜板-电子元 器件(PCB 等)-加工组装(SMT)-5G 成型终端产品。
印制电路板(Printed Circuit Board,即 PCB),又称印制线路板、印刷电路板、印刷线路板,是指采用电子印刷术制作的、在通用基材上按预定设计形 成点间连接及印制组件的印制板。印制电路板是电子元器件的支撑体和电气连接的载体,有“电子产品之母”之称。

通信设备线路板
通信设备是承载通信系统架构的硬件设施和物理表现。通信系统可分为接入 网(即基站)、承载网(传输)和核心网(处理数据和连接因特网的部分),其 中 5G 系统中分别对应的主要通信设备是基站设备(天线系统-AAU 和基带单元 -DU+CU)、传输设备、核心网设备。
接入网产品主要性能指标如下:

在承载网产品方面,5G 商用需要提前建设承载网络。5G 产品对数据信号传 输速率从 25Gbps 提升至 56Gbps,对产品的阻抗、损耗等提出了更严格的要求。
该类产品主要性能指标如下:

在核心网方面,重点对产品的高速及高密度提出了严格要求,核心网产品主要性能指标如下:

通信设备板不仅对印制电路板的可靠性、电性能、热性能和产品品质要求严 格,而且要求产品使用寿命达到十年以上,因此对印制电路板供应商认证严苛, 进入门槛高,据中信建投的研究报告:高端板中,以华为为例,目前通过认证的 高端通信板参与者主要包括沪电股份、深南电路、珠海方正(方正科技集团股份 有限公司电路板业务子公司)和生益电子 4 家。
网络设备板主要应用于骨干网传输、路由器、高端交换机、以太网交换 机和接入网等网络传输产品, 网络通讯和数据传输不断向高速大容量传输方向发展对印制电路板提出了 越来越高的要求。随着产品 传输速率及电路板表面贴装的芯片和元器件数量的提升,网络设备板对大尺寸单 板的工艺加工能力要求越来越高。网络设备板通常需要采用高速板材,并满足产品对密度、尺寸精度、对准度 等各方面的严苛要求,同时还要保证高速信号传输的电气性能。公司网络设备板产品主要指标如下:

服务器是提供计算服务的设备。服务器通过接收网络上其他计算机 (客户机) 提交的服务请求,提供相应的计算服务。5G 时代的到来,将带来数据流量的爆 发式增长,促进人工智能、大数据等行业的发展,从而带动服务器需求的增长。
随着服务器向高速度、高性能、大容量等方向的不断发展,其对印制电路板 的要求不断提升,高端服务器所用 PCB 一般要求具有高层数、高纵横比、高密度 和高传输速度,常规服务器一般层数在 8-24 层,板厚 2-4mm,厚径比最高达到 15:1;高端服务器层数为 28-46 层,板厚 4-5mm,厚径比最高达到 20:1。
服务器 产品具有高电气性能和高可靠性,客户对产品进行能力分级,供应商通过考试认 证后才具备该等级项目打样及供货资格,因此通常只有少数供应商能通过高端考试板认证。
服务器类产品主要性能指标如下:

消费电子板主要应用于智能手机及其配套设备等与现代消费者生活、娱乐息 息相关的电子产品。除狗万2017 产品外,软板及狗万2.0 技术也开始在行业推广, 以满足消费类客户的设计需求。消费电子板产品主要性能指标如下:

工控即工业自动化控制,是指将信息技术和电力电子紧密结合以控制电机运 作,达到提高生产效率的目的。工控板具有技术水平高和可靠性高的特点,一般 要求使用年限为 10 年以上。工 控、医疗板产品主要性能指标如下:

医疗设备对电路板产品的品质要求较高,需要特殊专业认证,通常要求达到 IPC3 级。
在汽车电子领域,汽车安全、中控及高端娱乐系统、电动能源管理系统、自动驾驶传感及毫米波雷达等产品上,为满足智能汽车的快速充电需求,需要长期耐 2,000v 高压的高可靠性快速充电控制板;超高技术清洁度的发动机控制板;毫米波雷达高频板。汽车电子板产品主要性能指标如下:

在高铁领域,产品主要应用于信号控制系统及机车安全系统。在航空航天领域,主要应用于飞机电源控制和航空安全设施,该类产品主要性能指标如下:

在封装测试领域,该类产品主要性能指标如 下:

从产业链的角度看,PCB 上游主要是覆铜板、铜箔行业,下游主要是通信设备、网络设备、计算机/服务器、消费电子、工业控制、医疗、汽车电子、航空航天等行业。作为电子产品生产制造的关键环节,PCB 行业的产品与技术需不断满足下游电子产品的需求与变化。
5G 的三大应用场景包括:增强 移动宽带、大规模物联网和低时延高可靠通信。
为了实现更高网络容量以应对上 述场景,5G 使用了大规模天线阵列(Massive MIMO)和超密集组网等技术。随着 5G 的普及,未来天线和射频模块的需求将加大,基站部署密度也将进一步增 大,5G 基站的建设将带动作为基础元器件的高频、高速 PCB 的发展。
5G 通信具备低传输损耗、低传输延时、高可靠性等特性,需要低介电常数、 低损耗因数的印制电路板。在印制电路板生 产过程中对介电常数、损耗因数、耐热性、表面平整度、多层加工、混压加工、 镀铜均匀性等进行精密调控,生产的印制电路板具有低介电常 数、低介质损耗、高可靠性等优良特性,可以满足 5G 通信用印制电路板低传输 损耗、低传输延时、高耐热、高可靠性的要求。
PCB外协加工主要包括钻孔、板面电镀等 工序外协或多制程加工。主要外协加工服务单位外协加工费的变动情况如下:


下游行业通信设备、网络设备、计算机/服务器、消费电子、工控医 疗、汽车电子等的发展状况、行业景气度、市场需求情况具体如下:
a.通信设备
根据 Prismark 的统计和预测,2018 年全球通信设备市场规模为 5,910 亿美 元,预计 2022 年将达 6,550 亿美元,全球用于通信设备的 PCB 产值将由 2017 年 的 175 亿美元增长到 2022 年的 211 亿美元,年复合增长率达到 3.80%。
b.网络设备
未来几年,我国的网络设备市场规模整体上呈增长趋势,增速高于全球市场, 其中交换机和无线产品是市场增长的主要驱动因素。到 2020 年,我国企业级交 换机的市场规模预计将达到 31.5 亿美元,较 2016 年增长 24.5%;无线产品的市 场规模将达到 8.8 亿美元,较 2016 年增长 44.3%。
c.计算机/服务器
根据 Prismark 数据,2018 年全球 PCB 增长 6%,其中服务器/数据中心领域 同比增长 21.3%,预测 2018-2023 年全球 PCB 市场整体增速为 3.7%,其中无线基 站、数据中心/服务器增速分别为 6.0%、5.8%,数据中心/服务器 PCB 市场增速 要明显快于行业平均增速。
d.消费电子
随着 5G 的快速普及,5G 手机等电子产品的需求也将带动狗万2.0 市场空间的提升。根据 IDC 预测,2020 年 5G 手机的全球出货量将达到 1.9 亿部,占智 能手机总出货量的 14%。另据中国移动公布的数据及供应链调研,2020 年中国 5G 手机规模将达到 1.5 亿部。
e.工控医疗
根据 Prismark 的统计,2017 年全球工业控制市场规模为 2,110 亿美元,预 计 2022 年达 2,560 亿美元,年均复合增长率为 3.94%。工业控制产品往往需要技术和工艺水平高的高可靠性 PCB,是细分领域的高端市场。
随着工业控制产业不断向智能化、信息化方向发展,PCB 产品将有广阔的市场空间。在全球人口自然增长、人口老龄化程度提高以及发展中国家经济增长的带动 下,长期来看,全球范围内医疗器械市场将持续增长。
根据 EvaluateMedTech 统 计,2017 年全球医疗器械销售规模为 4,050 亿美元,预计 2024 年将达到 5,950 亿美元,期间年均复合增长率将保持在 5.65%。
f.汽车电子
根据 Prismark 的预测,全球汽车电子将持续稳定发展,2017 年全球汽车产 量为 9,730 万辆,预计 2022 年全球汽车产量将达到 10,760 万辆,全球汽车产量 每年增长率约为 2.0%;2017 年每车电子含量为 2,180 美元,预计 2022 年每车电 子含量将达到 2,715 美元,每车电子含量每年增长约 4.5%;全球汽车电子销售 预计从 2017 年的 2,100 亿美元,增长至 2022 年的 2,890 亿美元,汽车电子销售 额 2017 年-2022 年全球年均复合增长率将达到 6.6%。
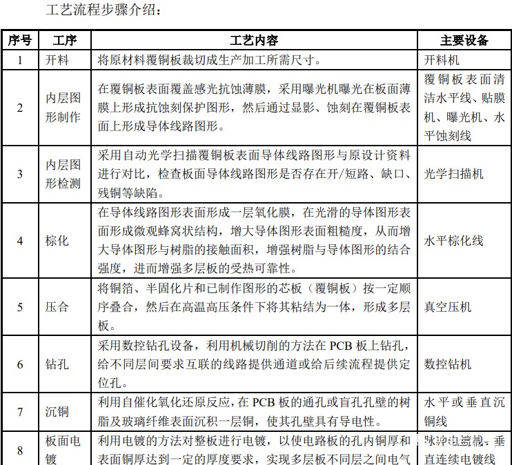
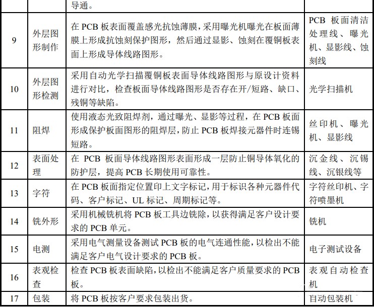
生产印制电路板主要工艺流程如下:


