这个板子,从原理图到PCB板,总共画了6天,接近一个星期!虽然说各种麻烦,但总算学到了一些新知识。谨记以备后查。
针对认为合适而使用BGA封装及引脚数目十分可观的芯片,需求提早计划走线,最好是经过走线将芯片内的焊盘链接至芯片外,以易于下一步的串线。额外,与该芯片连署的走线也应提早计划。如下所述图:

要将内电层链接到具体的引脚,只需切换到该内电层并双击空白处就可显露要链接的引脚。
当没有办法用常理的走线将元部件连署起来的话,有可能我们就需求用到内电层瓜分而不是随便下表决去增加层数了。内电层瓜分步骤如下所述:
(1)切换到某一内电层;
(2)在内电层上画一闭合的地区范围,但要保障:要连署到该瓜分内电层的过孔通过该瓜分域。如下所述图所示:


(3)当点击该瓜分域的时刻,会显露如下所述:

双击则会弹出会话框提醒你要链接的引脚:

近来听洪海哥说才晓得原来有集成的DC稳压电源,如金升阳、赛思德的。这些个稳压芯片的益处就是他们是一个集成板块,可以当作芯片烧焊到PCB板上。如下所述图:

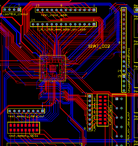
附SIAT-002-Test-Board全图:

文章来自(www.6263333.com)爱彼电路是专业高精密PCB电路板研发生产厂家,可批量生产4-46层pcb板,电路板,线路板,高频板,高速板,HDI板,pcb线路板,高频高速板,IC封装载板,半导体测试板,多层线路板,hdi电路板,混压电路板,manbetx体验厅 ,软硬结合板等