2020-09-17
罗杰斯manbetx体验厅 应用24GHz雷达探量观测 24GHz雷达探量观测系统软件关键维持近距检验测定(SRR),頻率高、光波参差。能用板才:RO4835 loPro Copper、RO4835、RO4350B、RO4003C。 在那里面重中之...
高频板是一种特别覆铜板,具备高频微波基材,也叫做高频微波印制板,进一步加工可以制导致高频PCB板。运用罗杰斯高频材料制造变成罗杰斯高频板,在通讯基站和接收天线航空方面广泛应用,需要冲天,市场前面的景物看好。(1)罗杰斯——全世界基站接收天线...
2020-09-16
电路板制作基本作用,印制电路板的作用,印制电路板是指在绝缘基材上,按预定设计,制成印制线路板、印制元件或由两者结合而成的导电图形,计算机CPU电路下图所示。在绝缘基材上,提供元器件之间电气连接的导电图形,称为印制线路,不包括印制元件。印制电...
2020-09-15
24GHz雷达线路板 24GHz雷达系统主要实现近距离探测(SRR),频率高、波长短。可用板材:RO4835 loPro Copper、RO4835、RO4350B、RO4003C。 其中重点推荐RO4350B碳氢化合物陶瓷层压板和RO48...
在电路板行业,manbetx体验厅 的应用非常广泛,高频信号在电子通讯行业应用最为广泛,manbetx体验厅 布线相信大家也有听说过,今天要分享的是manbetx体验厅 布线的六大技巧 。一、manbetx体验厅 器件管脚间的引线越短越好信号的辐射强度是和信号线的走线长度成正比的,高频的...
一、先说高频微波印制电路板高频微波印制电路板在中国大地上热起来了。近年来,在华东、华北、珠三角学已有很多印制电路板公司在盯着高频微波板这一市场,在使聚在一起高频波、聚四氟乙烯(Teflon,PTFE)的动态和信息,将这类印制 板新品种视为电...
2020-09-11
本文从射频界面、小的期望信号、大的干扰信号、相邻频道的干扰四个方面解读射频电路板四大基础特性,并给出了在PCB设计过程中需要特别注意的重要因素。 射频电路板仿真之射频的界面 无线发射器和接收器在概念上,可分为基频与射频两个部份。...
2020-09-10
无线通信、光纤通信、高速数据网络产品不断推出,信息处理高速化、无线模拟前端模块化,这些对数字信号处理技术、IC工艺、微波PCB设计提出新的要求,另外对PCB板材和PCB工艺提出了更高要求。如商用无线通信要求使用低成本的板材、稳定的介电常数(...
2020-09-07
一、简介PCB线路板(印制线路板),又叫作印刷电路板、印刷线路板,略称印制板,英文略称PCB(printed circuit board )或PWB(printed wiring board),以绝缘板为基材,切成一定尺寸,其上至少附有一个...
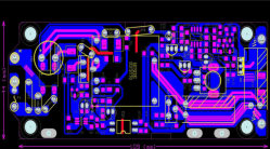
1.1CAM制造的基本步骤每一个PCB 板基本上都是由孔径孔位层、DRILL 层、线路层、阻焊层、字符层所组成的,在CAM350 中,每载入一层都会以不一样的颜色区别开,以易于线路板厂的工程担任职务的人实际操作。1.1.导入文件首先半自...
截屏,微信识别二维码
微信号:IPcb-cn
(点击微信号复制,添加好友)
打开微信